Finance

仿(fang)真(zhen)中(zhong)國金融(rong)(rong)市(shi)(shi)場,利用(yong)計算機(ji)技(ji)術開發虛(xu)擬(ni)(ni)市(shi)(shi)場經濟環境,以(yi)實(shi)體(ti)(ti)項(xiang)目投(tou)(tou)資(zi)(zi)為(wei)目的(de)(de)(de)(de),涵蓋項(xiang)目投(tou)(tou)融(rong)(rong)資(zi)(zi)決(jue)(jue)策中(zhong)涉(she)及(ji)的(de)(de)(de)(de)主要理論和(he)方法,注重理論與(yu)實(shi)際相(xiang)結合(he),正確(que)的(de)(de)(de)(de)把握(wo)金融(rong)(rong)決(jue)(jue)策。通過投(tou)(tou)資(zi)(zi)決(jue)(jue)策、不確(que)定性(xing)分析(xi)(xi)、風險分析(xi)(xi)、融(rong)(rong)資(zi)(zi)方案的(de)(de)(de)(de)相(xiang)關分析(xi)(xi)、項(xiang)目評價以(yi)及(ji)針對具(ju)體(ti)(ti)行(xing)業(ye)(ye)的(de)(de)(de)(de)投(tou)(tou)融(rong)(rong)資(zi)(zi)決(jue)(jue)策,融(rong)(rong)入(ru)近年來我國基礎(chu)設施建(jian)設、房(fang)地產、公共事(shi)業(ye)(ye)項(xiang)目和(he)中(zhong)外合(he)資(zi)(zi)項(xiang)目的(de)(de)(de)(de)投(tou)(tou)融(rong)(rong)資(zi)(zi)決(jue)(jue)策實(shi)踐新聞來影響股市(shi)(shi)、債(zhai)券(quan)、基金等虛(xu)擬(ni)(ni)金融(rong)(rong)市(shi)(shi)場,充分體(ti)(ti)現在(zai)投(tou)(tou)融(rong)(rong)資(zi)(zi)決(jue)(jue)策教學實(shi)踐領域的(de)(de)(de)(de)前(qian)瞻性(xing)、內容的(de)(de)(de)(de)新穎性(xing)以(yi)及(ji)方法的(de)(de)(de)(de)實(shi)用(yong)性(xing)。企(qi)業(ye)(ye)投(tou)(tou)融(rong)(rong)資(zi)(zi)是企(qi)業(ye)(ye)的(de)(de)(de)(de)財務行(xing)為(wei),其決(jue)(jue)策就(jiu)(jiu)是企(qi)業(ye)(ye)的(de)(de)(de)(de)財務戰略(lve)。本軟件(jian)就(jiu)(jiu)是為(wei)了(le)讓學生熟悉銀(yin)行(xing)貸(dai)(dai)(dai)款、企(qi)業(ye)(ye)間(jian)貸(dai)(dai)(dai)款、民間(jian)貸(dai)(dai)(dai)款、私募股權、企(qi)業(ye)(ye)上市(shi)(shi)等融(rong)(rong)資(zi)(zi)手段和(he)銀(yin)行(xing)存款、債(zhai)券(quan)、股票、基金、融(rong)(rong)資(zi)(zi)融(rong)(rong)券(quan)和(he)房(fang)地產投(tou)(tou)資(zi)(zi)等投(tou)(tou)資(zi)(zi)方案,熟悉各種(zhong)投(tou)(tou)資(zi)(zi)和(he)融(rong)(rong)資(zi)(zi)方案分析(xi)(xi),使學生更深的(de)(de)(de)(de)理解(jie)投(tou)(tou)融(rong)(rong)資(zi)(zi)各種(zhong)工(gong)具(ju)的(de)(de)(de)(de)使用(yong)。 并且通過融(rong)(rong)資(zi)(zi)和(he)各種(zhong)虛(xu)擬(ni)(ni)經濟的(de)(de)(de)(de)投(tou)(tou)資(zi)(zi),可以(yi)獲得更多的(de)(de)(de)(de)流動資(zi)(zi)金,投(tou)(tou)入(ru)到企(qi)業(ye)(ye)的(de)(de)(de)(de)實(shi)體(ti)(ti)經濟發展中(zhong),從而擴(kuo)大(da)企(qi)業(ye)(ye)的(de)(de)(de)(de)整體(ti)(ti)規模。
軟件分為管理(li)員、教師(shi)和學生三層管理(li)結構。管理(li)員除管理(li)教師(shi)賬號,還需輔(fu)助教師(shi)進行實(shi)驗(yan)基礎數據的(de)設置以及系統的(de)管理(li)維護工作。教師(shi)是實(shi)驗(yan)的(de)發起者,設置虛(xu)擬環境參數,可實(shi)時查看學生的(de)實(shi)驗(yan)情況(kuang)。
軟件結構圖:
功能模塊:


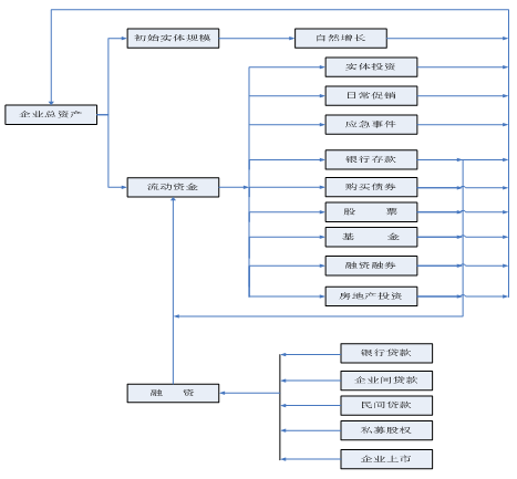
投融資決策(ce)實驗是由學生(sheng)扮演各種企(qi)業(ye),教師給定企(qi)業(ye)的(de)初始資金,分(fen)(fen)為固定資產和流(liu)動(dong)資金兩部分(fen)(fen),學生(sheng)可以(yi)合理分(fen)(fen)配流(liu)動(dong)資金,利用銀(yin)行存(cun)款、銀(yin)行貸(dai)款、債券(quan)、股(gu)票、基金、融資融券(quan)、房地產、企(qi)業(ye)間貸(dai)款、民間貸(dai)款、私(si)募股(gu)權、企(qi)業(ye)上(shang)市等投融資手段(duan),積(ji)累(lei)實體投資資金。

資金流:

1.軟件結構簡(jian)單,內容豐富
系統實訓內容主要模(mo)塊包(bao)括市(shi)場環(huan)境、實體投(tou)資(zi)(zi)、融(rong)(rong)資(zi)(zi)、投(tou)資(zi)(zi)報告以(yi)及財務報告。通過(guo)投(tou)資(zi)(zi)和融(rong)(rong)資(zi)(zi)兩(liang)類決策積累資(zi)(zi)金,最終進行實體投(tou)資(zi)(zi)。軟件中包(bao)含所有的投(tou)融(rong)(rong)資(zi)(zi)方(fang)法,包(bao)括:投(tou)資(zi)(zi)中的銀行貸(dai)款(kuan)、債權(quan)(quan)、股票、基金、融(rong)(rong)資(zi)(zi)融(rong)(rong)券、房地(di)產,融(rong)(rong)資(zi)(zi)中的銀行貸(dai)款(kuan)、企業(ye)間貸(dai)款(kuan)、民間貸(dai)款(kuan)、私(si)募股權(quan)(quan)、企業(ye)上市(shi)。
2.清晰的債(zhai)權、股票、基(ji)金(jin)走(zou)勢圖
隨(sui)著(zhu)宏觀(guan)因(yin)素、交(jiao)易因(yin)素以及新(xin)聞因(yin)素的(de)影響,債權、股票、基(ji)金的(de)價格隨(sui)之變化(hua)。系統根據(ju)內置函數顯示債權、股票和(he)基(ji)金的(de)周期(qi)走(zou)勢(shi)圖。通過條件(jian)搜索查看周期(qi)走(zou)勢(shi)圖,結合影響因(yin)素準確(que)的(de)分析變化(hua)趨勢(shi)。
3.財務自(zi)動(dong)統計(ji)
提供財務(wu)(wu)報告模塊,包(bao)含財務(wu)(wu)統(tong)計(ji)(ji)(ji)、財務(wu)(wu)明細(xi)、融資明細(xi)、投(tou)資明細(xi)。系(xi)統(tong)自動統(tong)計(ji)(ji)(ji)并顯示(shi)財務(wu)(wu)的收支圖、財務(wu)(wu)明細(xi)、實(shi)體資金明細(xi)、流(liu)動資金明細(xi)以及投(tou)融資明細(xi)。實(shi)驗者可隨(sui)時查看財務(wu)(wu)統(tong)計(ji)(ji)(ji),便(bian)于掌握資金的流(liu)入(ru)、流(liu)出。
4.注重(zhong)教學實踐,仿(fang)真市場(chang)環境
現代化(hua)的教(jiao)學方法,將(jiang)所學的金融知識運用(yong)到(dao)模(mo)擬實踐(jian)中。通(tong)過某種(zhong)算法將(jiang)現實中各(ge)指(zhi)標變化(hua)情況模(mo)擬出(chu)來,查(cha)看宏觀(guan)指(zhi)標:GDP增長(chang)率(lv)走(zou)(zou)勢(shi)圖(tu)、當年利(li)率(lv)走(zou)(zou)勢(shi)圖(tu)、通(tong)貨(huo)膨脹率(lv)走(zou)(zou)勢(shi)圖(tu)、信貸額度調整率(lv)走(zou)(zou)勢(shi)圖(tu)、原(yuan)油價格走(zou)(zou)勢(shi)圖(tu)、匯率(lv)走(zou)(zou)勢(shi)圖(tu)等,讓學生了解(jie)整個市場環境的變化(hua)情況。
5.開(kai)放(fang)式的管(guan)理機制
提供教師(shi)管(guan)理員(yuan)共同管(guan)理實(shi)(shi)(shi)驗(yan)基礎數據(ju),教師(shi)端可以手動控制(zhi)(zhi)實(shi)(shi)(shi)驗(yan)的(de)(de)開啟、暫停(ting)。實(shi)(shi)(shi)驗(yan)中教師(shi)可實(shi)(shi)(shi)時查看實(shi)(shi)(shi)驗(yan)操(cao)作日志、得(de)分、企(qi)業(ye)排名(ming)等實(shi)(shi)(shi)驗(yan)相關過程(cheng)數據(ju)。在實(shi)(shi)(shi)驗(yan)過程(cheng)中,教師(shi)可添(tian)加投資項目(mu)以及(ji)審批企(qi)業(ye)上(shang)市實(shi)(shi)(shi)驗(yan)的(de)(de)控制(zhi)(zhi)。