Finance

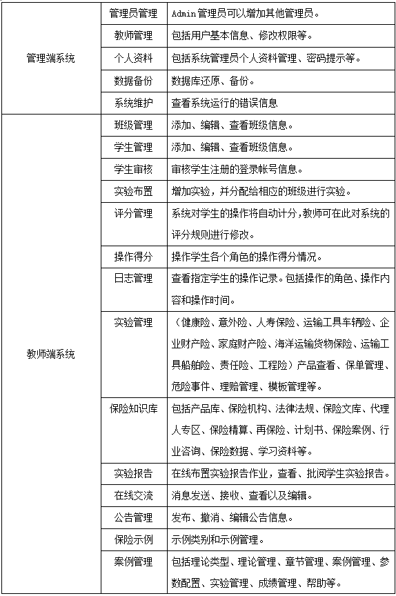
系統能實現的目標和功能
《思(si)沃保(bao)(bao)(bao)(bao)(bao)(bao)(bao)(bao)(bao)(bao)險(xian)(xian)(xian)(xian)(xian)(xian)(xian)實(shi)務模擬實(shi)訓系(xi)(xi)統》用Browser/Server三層體系(xi)(xi)結(jie)構,將現行的(de)(de)(de)(de)人(ren)(ren)壽(shou)(shou)(shou)(shou)保(bao)(bao)(bao)(bao)(bao)(bao)(bao)(bao)(bao)(bao)險(xian)(xian)(xian)(xian)(xian)(xian)(xian)、財(cai)產(chan)(chan)(chan)保(bao)(bao)(bao)(bao)(bao)(bao)(bao)(bao)(bao)(bao)險(xian)(xian)(xian)(xian)(xian)(xian)(xian)核(he)(he)心業(ye)(ye)務流程和(he)專業(ye)(ye)知(zhi)(zhi)識(shi)有(you)機結(jie)合(he),締(di)造出一個擬真的(de)(de)(de)(de)“保(bao)(bao)(bao)(bao)(bao)(bao)(bao)(bao)(bao)(bao)險(xian)(xian)(xian)(xian)(xian)(xian)(xian)實(shi)務模擬實(shi)驗(yan)(yan)(yan)(yan)平(ping)臺(tai)”。實(shi)驗(yan)(yan)(yan)(yan)平(ping)臺(tai)采用經典(dian)的(de)(de)(de)(de)角色模擬方(fang)式,通(tong)(tong)(tong)過(guo)學(xue)生(sheng)(sheng)(sheng)飾演客(ke)戶(hu)、保(bao)(bao)(bao)(bao)(bao)(bao)(bao)(bao)(bao)(bao)險(xian)(xian)(xian)(xian)(xian)(xian)(xian)代(dai)(dai)理(li)人(ren)(ren)、保(bao)(bao)(bao)(bao)(bao)(bao)(bao)(bao)(bao)(bao)險(xian)(xian)(xian)(xian)(xian)(xian)(xian)經紀公(gong)(gong)司(si)(si)(si)、人(ren)(ren)壽(shou)(shou)(shou)(shou)保(bao)(bao)(bao)(bao)(bao)(bao)(bao)(bao)(bao)(bao)險(xian)(xian)(xian)(xian)(xian)(xian)(xian)公(gong)(gong)司(si)(si)(si)、財(cai)產(chan)(chan)(chan)保(bao)(bao)(bao)(bao)(bao)(bao)(bao)(bao)(bao)(bao)險(xian)(xian)(xian)(xian)(xian)(xian)(xian)公(gong)(gong)司(si)(si)(si)五類角色,分別(bie)進入人(ren)(ren)壽(shou)(shou)(shou)(shou)保(bao)(bao)(bao)(bao)(bao)(bao)(bao)(bao)(bao)(bao)險(xian)(xian)(xian)(xian)(xian)(xian)(xian)實(shi)驗(yan)(yan)(yan)(yan)平(ping)臺(tai)、車輛運輸險(xian)(xian)(xian)(xian)(xian)(xian)(xian)實(shi)驗(yan)(yan)(yan)(yan)平(ping)臺(tai)、企(qi)業(ye)(ye)財(cai)產(chan)(chan)(chan)險(xian)(xian)(xian)(xian)(xian)(xian)(xian)實(shi)驗(yan)(yan)(yan)(yan)平(ping)臺(tai)、家(jia)庭財(cai)產(chan)(chan)(chan)險(xian)(xian)(xian)(xian)(xian)(xian)(xian)實(shi)驗(yan)(yan)(yan)(yan)平(ping)臺(tai)、工程責任(ren)險(xian)(xian)(xian)(xian)(xian)(xian)(xian)實(shi)驗(yan)(yan)(yan)(yan)平(ping)臺(tai)、公(gong)(gong)眾責任(ren)險(xian)(xian)(xian)(xian)(xian)(xian)(xian)實(shi)驗(yan)(yan)(yan)(yan)平(ping)臺(tai)、運輸工具船(chuan)舶(bo)險(xian)(xian)(xian)(xian)(xian)(xian)(xian)實(shi)驗(yan)(yan)(yan)(yan)平(ping)臺(tai)、海洋運輸貨物險(xian)(xian)(xian)(xian)(xian)(xian)(xian)實(shi)驗(yan)(yan)(yan)(yan)平(ping)臺(tai),操練人(ren)(ren)壽(shou)(shou)(shou)(shou)保(bao)(bao)(bao)(bao)(bao)(bao)(bao)(bao)(bao)(bao)險(xian)(xian)(xian)(xian)(xian)(xian)(xian)、財(cai)產(chan)(chan)(chan)保(bao)(bao)(bao)(bao)(bao)(bao)(bao)(bao)(bao)(bao)險(xian)(xian)(xian)(xian)(xian)(xian)(xian)實(shi)踐(jian)(jian)業(ye)(ye)務。首先由(you)人(ren)(ren)壽(shou)(shou)(shou)(shou)保(bao)(bao)(bao)(bao)(bao)(bao)(bao)(bao)(bao)(bao)險(xian)(xian)(xian)(xian)(xian)(xian)(xian)公(gong)(gong)司(si)(si)(si)、財(cai)產(chan)(chan)(chan)保(bao)(bao)(bao)(bao)(bao)(bao)(bao)(bao)(bao)(bao)險(xian)(xian)(xian)(xian)(xian)(xian)(xian)公(gong)(gong)司(si)(si)(si)添加(jia)自己(ji)所(suo)經營的(de)(de)(de)(de)主(zhu)險(xian)(xian)(xian)(xian)(xian)(xian)(xian)、附(fu)加(jia)險(xian)(xian)(xian)(xian)(xian)(xian)(xian)產(chan)(chan)(chan)品,以及相關的(de)(de)(de)(de)費率,由(you)投(tou)保(bao)(bao)(bao)(bao)(bao)(bao)(bao)(bao)(bao)(bao)客(ke)戶(hu)根(gen)據險(xian)(xian)(xian)(xian)(xian)(xian)(xian)種的(de)(de)(de)(de)特點、性質,委托(tuo)保(bao)(bao)(bao)(bao)(bao)(bao)(bao)(bao)(bao)(bao)險(xian)(xian)(xian)(xian)(xian)(xian)(xian)代(dai)(dai)理(li)人(ren)(ren)或(huo)經紀公(gong)(gong)司(si)(si)(si)進行投(tou)保(bao)(bao)(bao)(bao)(bao)(bao)(bao)(bao)(bao)(bao),或(huo)直接(jie)向人(ren)(ren)壽(shou)(shou)(shou)(shou)保(bao)(bao)(bao)(bao)(bao)(bao)(bao)(bao)(bao)(bao)險(xian)(xian)(xian)(xian)(xian)(xian)(xian)公(gong)(gong)司(si)(si)(si)、財(cai)產(chan)(chan)(chan)保(bao)(bao)(bao)(bao)(bao)(bao)(bao)(bao)(bao)(bao)險(xian)(xian)(xian)(xian)(xian)(xian)(xian)公(gong)(gong)司(si)(si)(si)投(tou)保(bao)(bao)(bao)(bao)(bao)(bao)(bao)(bao)(bao)(bao)。保(bao)(bao)(bao)(bao)(bao)(bao)(bao)(bao)(bao)(bao)險(xian)(xian)(xian)(xian)(xian)(xian)(xian)公(gong)(gong)司(si)(si)(si)接(jie)到客(ke)戶(hu)投(tou)保(bao)(bao)(bao)(bao)(bao)(bao)(bao)(bao)(bao)(bao)單之后,根(gen)據投(tou)保(bao)(bao)(bao)(bao)(bao)(bao)(bao)(bao)(bao)(bao)險(xian)(xian)(xian)(xian)(xian)(xian)(xian)種的(de)(de)(de)(de)不同,進行投(tou)保(bao)(bao)(bao)(bao)(bao)(bao)(bao)(bao)(bao)(bao)管理(li)。通(tong)(tong)(tong)過(guo)一系(xi)(xi)列、多(duo)流程操作,使(shi)學(xue)生(sheng)(sheng)(sheng)真正學(xue)習(xi)到保(bao)(bao)(bao)(bao)(bao)(bao)(bao)(bao)(bao)(bao)險(xian)(xian)(xian)(xian)(xian)(xian)(xian)實(shi)務中的(de)(de)(de)(de)保(bao)(bao)(bao)(bao)(bao)(bao)(bao)(bao)(bao)(bao)險(xian)(xian)(xian)(xian)(xian)(xian)(xian)代(dai)(dai)理(li)、投(tou)保(bao)(bao)(bao)(bao)(bao)(bao)(bao)(bao)(bao)(bao)、承保(bao)(bao)(bao)(bao)(bao)(bao)(bao)(bao)(bao)(bao)、核(he)(he)保(bao)(bao)(bao)(bao)(bao)(bao)(bao)(bao)(bao)(bao)、變更、理(li)賠、核(he)(he)賠等核(he)(he)心流程。軟件(jian)既支(zhi)(zhi)持學(xue)生(sheng)(sheng)(sheng)一人(ren)(ren)分飾客(ke)戶(hu)、保(bao)(bao)(bao)(bao)(bao)(bao)(bao)(bao)(bao)(bao)險(xian)(xian)(xian)(xian)(xian)(xian)(xian)代(dai)(dai)理(li)人(ren)(ren)、保(bao)(bao)(bao)(bao)(bao)(bao)(bao)(bao)(bao)(bao)險(xian)(xian)(xian)(xian)(xian)(xian)(xian)經紀公(gong)(gong)司(si)(si)(si)、人(ren)(ren)壽(shou)(shou)(shou)(shou)保(bao)(bao)(bao)(bao)(bao)(bao)(bao)(bao)(bao)(bao)險(xian)(xian)(xian)(xian)(xian)(xian)(xian)公(gong)(gong)司(si)(si)(si)、財(cai)產(chan)(chan)(chan)保(bao)(bao)(bao)(bao)(bao)(bao)(bao)(bao)(bao)(bao)險(xian)(xian)(xian)(xian)(xian)(xian)(xian)公(gong)(gong)司(si)(si)(si)五類角色來(lai)完成保(bao)(bao)(bao)(bao)(bao)(bao)(bao)(bao)(bao)(bao)險(xian)(xian)(xian)(xian)(xian)(xian)(xian)實(shi)驗(yan)(yan)(yan)(yan),也支(zhi)(zhi)持由(you)同一班級中的(de)(de)(de)(de)學(xue)生(sheng)(sheng)(sheng)組成實(shi)驗(yan)(yan)(yan)(yan)小組,以相互協作或(huo)競爭(zheng)的(de)(de)(de)(de)方(fang)式來(lai)完成實(shi)驗(yan)(yan)(yan)(yan)。同時(shi),學(xue)生(sheng)(sheng)(sheng)通(tong)(tong)(tong)過(guo)參加(jia)保(bao)(bao)(bao)(bao)(bao)(bao)(bao)(bao)(bao)(bao)險(xian)(xian)(xian)(xian)(xian)(xian)(xian)知(zhi)(zhi)識(shi)在線考試(shi),瀏覽、學(xue)習(xi)保(bao)(bao)(bao)(bao)(bao)(bao)(bao)(bao)(bao)(bao)險(xian)(xian)(xian)(xian)(xian)(xian)(xian)知(zhi)(zhi)識(shi)庫內容,撰(zhuan)寫實(shi)驗(yan)(yan)(yan)(yan)報(bao)告,分析研究保(bao)(bao)(bao)(bao)(bao)(bao)(bao)(bao)(bao)(bao)險(xian)(xian)(xian)(xian)(xian)(xian)(xian)案例等,全(quan)方(fang)位(wei)提(ti)(ti)升保(bao)(bao)(bao)(bao)(bao)(bao)(bao)(bao)(bao)(bao)險(xian)(xian)(xian)(xian)(xian)(xian)(xian)專業(ye)(ye)理(li)論(lun)知(zhi)(zhi)識(shi),真正使(shi)學(xue)生(sheng)(sheng)(sheng)通(tong)(tong)(tong)過(guo)使(shi)用軟件(jian),達到實(shi)踐(jian)(jian)與理(li)論(lun)俱提(ti)(ti)高的(de)(de)(de)(de)效(xiao)果,高度、全(quan)面(mian)地把握保(bao)(bao)(bao)(bao)(bao)(bao)(bao)(bao)(bao)(bao)險(xian)(xian)(xian)(xian)(xian)(xian)(xian)業(ye)(ye)務流程,具備(bei)現代(dai)(dai)化保(bao)(bao)(bao)(bao)(bao)(bao)(bao)(bao)(bao)(bao)險(xian)(xian)(xian)(xian)(xian)(xian)(xian)從業(ye)(ye)人(ren)(ren)員應有(you)的(de)(de)(de)(de)知(zhi)(zhi)識(shi)結(jie)構,增強學(xue)生(sheng)(sheng)(sheng)的(de)(de)(de)(de)社會就業(ye)(ye)競爭(zheng)力(li)。




三、軟(ruan)件特點(dian)及優勢
1、全面的保險作業流程
學(xue)(xue)生通過飾演保(bao)(bao)險(xian)(xian)(xian)業(ye)(ye)(ye)務(wu)(wu)(wu)流(liu)程(cheng)(cheng)中的(de)(de)(de)(de)客戶、代理(li)人(ren)、經紀公司、人(ren)壽(shou)保(bao)(bao)險(xian)(xian)(xian)公司、財產(chan)保(bao)(bao)險(xian)(xian)(xian)公司五(wu)種角色,進入“人(ren)壽(shou)保(bao)(bao)險(xian)(xian)(xian)”和“財產(chan)保(bao)(bao)險(xian)(xian)(xian)”實踐平臺,從(cong)展業(ye)(ye)(ye)投保(bao)(bao)環節開始,至索賠理(li)賠為(wei)止,全面操(cao)練保(bao)(bao)險(xian)(xian)(xian)核(he)心業(ye)(ye)(ye)務(wu)(wu)(wu)中的(de)(de)(de)(de)投保(bao)(bao)、承保(bao)(bao)、核(he)保(bao)(bao)、變更、理(li)賠、核(he)賠等(deng)流(liu)程(cheng)(cheng),使學(xue)(xue)生的(de)(de)(de)(de)知識結構(gou)提(ti)升(sheng),彌(mi)補實踐業(ye)(ye)(ye)務(wu)(wu)(wu)操(cao)作的(de)(de)(de)(de)缺乏,實現對(dui)人(ren)壽(shou)保(bao)(bao)險(xian)(xian)(xian)、運(yun)輸工(gong)(gong)具車輛(liang)險(xian)(xian)(xian)、企業(ye)(ye)(ye)財產(chan)險(xian)(xian)(xian)、家(jia)庭財產(chan)險(xian)(xian)(xian)、海洋運(yun)輸貨物(wu)保(bao)(bao)險(xian)(xian)(xian)、運(yun)輸工(gong)(gong)具船舶險(xian)(xian)(xian)、責任險(xian)(xian)(xian)、工(gong)(gong)程(cheng)(cheng)險(xian)(xian)(xian)的(de)(de)(de)(de)熟(shu)悉、掌握(wo),對(dui)保(bao)(bao)險(xian)(xian)(xian)業(ye)(ye)(ye)務(wu)(wu)(wu)的(de)(de)(de)(de)主要(yao)工(gong)(gong)作流(liu)程(cheng)(cheng)有(you)一個清晰的(de)(de)(de)(de)輪廓,為(wei)學(xue)(xue)以致用(yong)打下堅(jian)固(gu)的(de)(de)(de)(de)基礎。

2、規范的保(bao)險(xian)承保(bao)單(dan)證及保(bao)險(xian)理賠單(dan)證
以優秀保(bao)險(xian)公司人壽險(xian)和財(cai)產(chan)險(xian)業(ye)務單(dan)證(zheng)的樣式(shi)、欄目、內容、大小(xiao)等(deng)為依據(ju),100%模擬仿真,有效確保(bao)系統(tong)中保(bao)險(xian)承保(bao)單(dan)證(zheng)及保(bao)險(xian)理賠(pei)(pei)單(dan)證(zheng)的真實性、完(wan)整性。學(xue)生(sheng)(sheng)通過(guo)操練單(dan)證(zheng)在(zai)各(ge)項保(bao)險(xian)業(ye)務的應用(yong)方法,熟練掌握保(bao)險(xian)承保(bao)及理賠(pei)(pei)單(dan)證(zheng)的填制,貼近(jin)與保(bao)險(xian)公司的距離(li)。,同時(shi),系統(tong)內含(han)強大的報(bao)表管理功能,方便教師(shi)、學(xue)生(sheng)(sheng)查(cha)詢和匯總數據(ju),十分方便、快捷(jie)。

3、豐富、專(zhuan)業的(de)知識庫(ku)
理(li)論知識學(xue)(xue)習平臺,為教(jiao)師的教(jiao)學(xue)(xue)和學(xue)(xue)生(sheng)的學(xue)(xue)習提(ti)供(gong)了支(zhi)持。我們參(can)考(kao)高校保(bao)(bao)(bao)(bao)(bao)險(xian)類(lei)專(zhuan)(zhuan)業(ye)教(jiao)材,通過產品庫(ku)(ku)、保(bao)(bao)(bao)(bao)(bao)險(xian)機構、法律法規、保(bao)(bao)(bao)(bao)(bao)險(xian)文庫(ku)(ku)、代理(li)人專(zhuan)(zhuan)區(qu)、保(bao)(bao)(bao)(bao)(bao)險(xian)精算、再保(bao)(bao)(bao)(bao)(bao)險(xian)、計(ji)劃書、保(bao)(bao)(bao)(bao)(bao)險(xian)案例、行(xing)業(ye)咨(zi)詢、保(bao)(bao)(bao)(bao)(bao)險(xian)數(shu)據、學(xue)(xue)習資料(liao)十二個目錄,集(ji)中收錄了與(yu)保(bao)(bao)(bao)(bao)(bao)險(xian)學(xue)(xue)原理(li)、財產保(bao)(bao)(bao)(bao)(bao)險(xian)學(xue)(xue)、人身保(bao)(bao)(bao)(bao)(bao)險(xian)實務、保(bao)(bao)(bao)(bao)(bao)險(xian)企業(ye)經營管理(li)學(xue)(xue)、保(bao)(bao)(bao)(bao)(bao)險(xian)核(he)保(bao)(bao)(bao)(bao)(bao)核(he)賠(pei)相關的資料(liao),供(gong)學(xue)(xue)生(sheng)參(can)
4、人性化設計(ji)理念
系統界面美觀,使用(yong)動(dong)畫和(he)三維立體效果,模仿保險公司的工作(zuo)場景,使各個部門的工作(zuo)一目了然,生動(dong)形象。
業務操作簡單,操作流程清晰明了(le),同時還具有智能化錯(cuo)誤(wu)提示、操作流程控制等功(gong)能,幫(bang)助學生盡快了(le)解(jie)軟(ruan)(ruan)件各模(mo)塊功(gong)能及操作方法,易(yi)學易(yi)懂,即使不需(xu)培訓也(ye)能很(hen)快掌握軟(ruan)(ruan)件的(de)使用方法。
5、數據(ju)備(bei)份(fen)與恢復機(ji)制(zhi)
系(xi)統(tong)內置數(shu)據(ju)(ju)備(bei)份(fen)(fen)與(yu)恢(hui)復接(jie)口(kou),為系(xi)統(tong)數(shu)據(ju)(ju)的安全性提供了可靠的保障。系(xi)統(tong)管理員通過打開數(shu)據(ju)(ju)備(bei)份(fen)(fen)與(yu)恢(hui)復操作頁面,進行數(shu)據(ju)(ju)庫連接(jie)測(ce)試、數(shu)據(ju)(ju)庫還原、數(shu)據(ju)(ju)庫備(bei)份(fen)(fen)操作。