Management Major

思沃電子政(zheng)務辦(ban)公(gong)平(ping)臺模擬實(shi)(shi)訓(xun)系統的(de)重點(dian)是將理論和實(shi)(shi)踐、案例分析(xi)相結(jie)合。該教學平(ping)臺軟件的(de)重點(dian)是電子政(zheng)務辦(ban)公(gong)平(ping)臺的(de)基本理論及(ji)其管理實(shi)(shi)踐,同(tong)時提供(gong)大(da)量教學案例分析(xi)。
用(yong)(yong)戶(hu)對象:適用(yong)(yong)于開設電(dian)子政務(wu)教(jiao)學的高校與培(pei)訓(xun)機構的網絡實(shi)驗(yan)課程。為電(dian)子政務(wu)學科的師生提供虛(xu)擬的實(shi)訓(xun)平(ping)臺。
軟件教(jiao)學(xue)方(fang)式:理論學(xue)習與(yu)案例實踐相結合,將(jiang)實驗考核與(yu)教(jiao)學(xue)考核系(xi)統相結合。
教學軟件的功(gong)能概述(shu):電子政務(wu)辦公(gong)平臺模(mo)擬實訓系(xi)(xi)統(tong)(tong)分(fen)管(guan)理(li)(li)員(yuan)、教師(shi)(shi)(shi)和學生三個(ge)用戶(hu)角色(se)。分(fen)管(guan)理(li)(li)員(yuan)和教師(shi)(shi)(shi)學生兩個(ge)登(deng)陸端(duan)(duan)口。由管(guan)理(li)(li)員(yuan)進(jin)行(xing)教師(shi)(shi)(shi)管(guan)理(li)(li)。教師(shi)(shi)(shi)端(duan)(duan)進(jin)行(xing)班級學生管(guan)理(li)(li)及(ji)實驗(yan)相關數據的設(she)置。學生端(duan)(duan)進(jin)行(xing)具體的實驗(yan)。系(xi)(xi)統(tong)(tong)還集(ji)成了(le)案例(li)分(fen)析、內(nei)部郵(you)件、在線考試三個(ge)輔助性(xing)模(mo)塊,已更完善本實訓系(xi)(xi)統(tong)(tong)與教學的結合。
模擬各類政府網站
以及辦公流程
例:市人民政府
市衛生局
機關黨委
市科技局
市高新產業局
市人事局
公務員管理處
二、軟件特(te)點及優勢
關鍵(jian)詞:模擬實訓系(xi)統 實訓教學(xue)軟(ruan)件 實訓教學(xue)平臺 教學(xue)系(xi)統
學生端前臺:
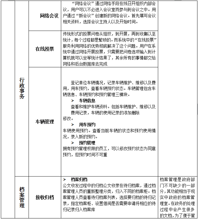
首頁、政(zheng)(zheng)(zheng)務(wu)資訊、政(zheng)(zheng)(zheng)策法規、政(zheng)(zheng)(zheng)府文(wen)件、新聞動態、公(gong)告通知(zhi)、組織(zhi)機(ji)構、服務(wu)導(dao)航、信(xin)息查(cha)詢、在線辦理(li)(li)(在線辦事(shi)流(liu)程維(wei)護、在線辦事(shi)接納(na))、在線咨詢、領導(dao)信(xin)箱(xiang)、投(tou)訴舉報、熱點(dian)調查(cha)、政(zheng)(zheng)(zheng)務(wu)論(lun)壇 學(xue)生端后臺(tai):通訊錄、日程安排(pai)、便箋、單位工(gong)作(zuo)計劃(hua)、個(ge)人工(gong)作(zuo)計劃(hua)、發文(wen)管(guan)(guan)(guan)理(li)(li)、收(shou)文(wen)管(guan)(guan)(guan)理(li)(li)、遠程收(shou)發、呈批管(guan)(guan)(guan)理(li)(li)、公(gong)文(wen)設置、網絡會議(yi)、在線投(tou)票、車輛管(guan)(guan)(guan)理(li)(li)、接收(shou)歸檔(dang)、管(guan)(guan)(guan)理(li)(li)檔(dang)案、檔(dang)案借閱、組織(zhi)結構管(guan)(guan)(guan)理(li)(li)、員工(gong)管(guan)(guan)(guan)理(li)(li)、考(kao)勤管(guan)(guan)(guan)理(li)(li)、用戶管(guan)(guan)(guan)理(li)(li)、模塊(kuai)管(guan)(guan)(guan)理(li)(li)、權(quan)限管(guan)(guan)(guan)理(li)(li)
多模塊、多種實戰(zhan)方(fang)式隨意組合;
六大類29種測驗全面滿(man)足(zu)教學和實(shi)戰需要;
案例演示(shi)涵蓋人力(li)資源管(guan)理四大工作情境;
三(san)大(da)熱門評價中(zhong)心技術提升專(zhuan)業水(shui)平;
互(hu)動(dong)學生實驗,有效鞏固專(zhuan)業技能,加強師(shi)生溝通;
簡便的操作(zuo)方法;
互動式的學習;
專(zhuan)業、全面的教學(xue)輔助資料;
迅速的(de)服務和持續(xu)升(sheng)級。
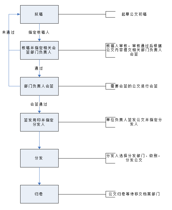
公文擬稿
起草(cao)文件初稿(gao)。填(tian)寫公文編號(hao)、標題、保密期限,
選擇公文(wen)(wen)(wen)類型、秘密等級、緊(jin)急(ji)程(cheng)度以及公文(wen)(wen)(wen)文(wen)(wen)(wen)件(jian),并指(zhi)定公文(wen)(wen)(wen)的審核人(ren),提(ti)交后創建公文(wen)(wen)(wen)。
公文審核
由(you)擬稿(gao)時指定的審(shen)核(he)人收到審(shen)核(he)通知后,進(jin)入公文審(shen)核(he)功(gong)能(neng),對需要審(shen)核(he)的公文進(jin)行操(cao)作。
公文會簽
會簽人會簽公文。
公文簽發
簽發人退稿或者通過指定(ding)公(gong)文分(fen)發人。
公文分發
分發人(ren)負責選擇公文的接收(shou)部門(men)、接收(shou)人(ren)進(jin)行分發,
以及公(gong)文的歸檔工作。
已發公文
經手的(de)所有公文分發記錄。
已收公文
個人接(jie)收到的公文列表(biao)。
發文管(guan)理(li)流程(cheng)圖