International Trade

關鍵詞(ci):外貿函電(dian)(dian)(dian)實(shi)訓(xun)平臺 外貿函電(dian)(dian)(dian)實(shi)訓(xun)教(jiao)學軟件 外貿函電(dian)(dian)(dian)實(shi)訓(xun)教(jiao)學平臺 外貿函電(dian)(dian)(dian)教(jiao)學系統
思沃外(wai)(wai)貿(mao)函(han)電實訓系統(案例(li)版)主要(yao)是(shi)用于各大中專(zhuan)院(yuan)校外(wai)(wai)經貿(mao)類(lei)專(zhuan)業(ye)或(huo)者有外(wai)(wai)貿(mao)實際操作(zuo)練習要(yao)求的(de)專(zhuan)業(ye)使用。
本教學(xue)平臺(tai)軟(ruan)件(jian)可以配合國際貿易實務(wu)或(huo)者進出口(kou)實務(wu)課程(cheng),在(zai)教學(xue)過(guo)程(cheng)中同步(bu)進行(xing)上機操作實習(xi)。也可用(yong)作課堂教學(xue)完畢(bi)后,讓學(xue)生進行(xing)整(zheng)體流(liu)程(cheng)的上機操作實習(xi)。
整個(ge)平臺系統(tong)的(de)(de)目標是建(jian)立一(yi)個(ge)國際(ji)貿(mao)易(yi)的(de)(de)輔(fu)助(zhu)教(jiao)學(xue)系統(tong),并能將國際(ji)貿(mao)易(yi)教(jiao)學(xue)過程中所需(xu)要的(de)(de)各實(shi)踐(jian)點(dian)進(jin)行較好的(de)(de)體現。
國(guo)際貿易實務(wu)教(jiao)學(xue)(xue)的(de)(de)核(he)心內容(rong)是(shi)外貿過(guo)程(cheng)中(zhong)相關函(han)電的(de)(de)書(shu)寫(xie)(xie)和(he)各(ge)類單(dan)據的(de)(de)填寫(xie)(xie)。為充分體(ti)現實踐教(jiao)學(xue)(xue)的(de)(de)宗旨,系(xi)(xi)統(tong)(tong)采用了以案例教(jiao)學(xue)(xue)為核(he)心的(de)(de)教(jiao)學(xue)(xue)思想。在(zai)系(xi)(xi)統(tong)(tong)中(zhong)建(jian)立多個不同的(de)(de)案例,讓學(xue)(xue)生在(zai)一(yi)個實際的(de)(de)案例中(zhong)切身體(ti)會商品進(jin)出口交(jiao)易的(de)(de)全過(guo)程(cheng)。并可在(zai)系(xi)(xi)統(tong)(tong)的(de)(de)控制和(he)引導下一(yi)步一(yi)步的(de)(de)完成相應的(de)(de)案例,并通(tong)過(guo)這樣的(de)(de)實際操作使其全面、系(xi)(xi)統(tong)(tong)、規范地掌握從(cong)事進(jin)出口交(jiao)易地主要操作技(ji)能。
學生端




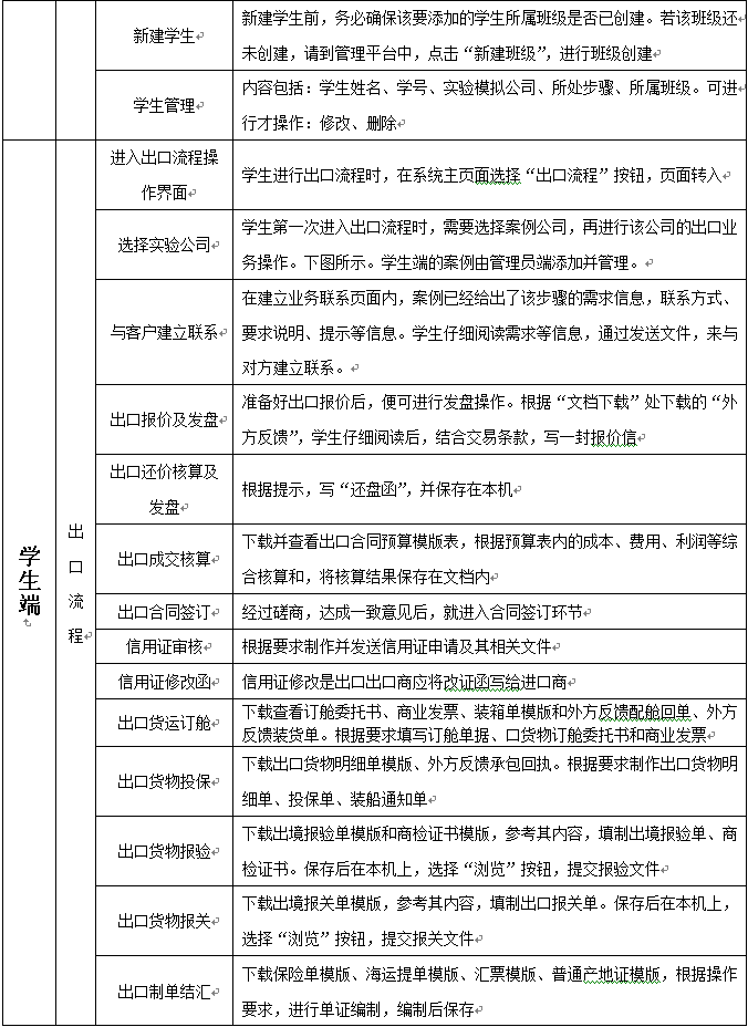
出口流程

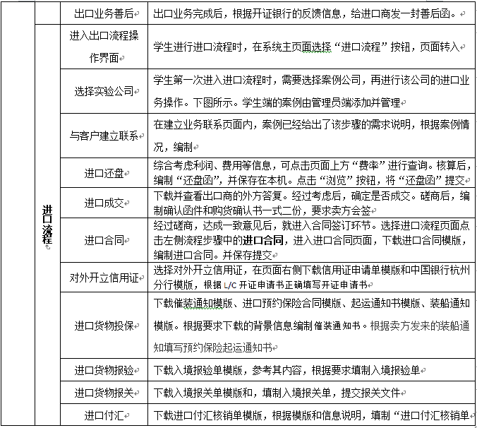
進口流程

1.采用(yong)B/S架構,在(zai)服務器上安裝本(ben)(ben)軟(ruan)件,用(yong)戶端可(ke)通過相連的局域網或(huo)互聯 網訪問(wen)服務器應(ying)用(yong)本(ben)(ben)軟(ruan)件。本(ben)(ben)教(jiao)學軟(ruan)件不受時間空(kong)間的影(ying)響,學生在(zai)寢(qin)室和機(ji)房都可(ke)以來完成試驗。
2.權限(xian)分為管(guan)理(li)員(yuan)、教(jiao)(jiao)師(shi)和學生(sheng),其(qi)中學生(sheng)端(duan)在首頁(ye)以出(chu)口(kou)流程、進口(kou)流程、資費信(xin)息、幫助、注冊(ce)等(deng)模塊顯示。教(jiao)(jiao)師(shi)通過兩個權限(xian)對用(yong)戶、實驗(yan)(yan)基礎數據(ju)、實驗(yan)(yan)進程等(deng)方(fang)面(mian)進行(xing)有(you)效的(de)管(guan)理(li)。教(jiao)(jiao)師(shi)通過系統中的(de)獨立端(duan)口(kou)對班級(ji)學生(sheng)進行(xing)管(guan)理(li),可(ke)對學生(sheng)所(suo)需實驗(yan)(yan)步驟進行(xing)分步開放操作權限(xian)。教(jiao)(jiao)師(shi)也可(ke)根據(ju)自己所(suo)總結的(de)案例(li)或者典型的(de)案例(li)在管(guan)理(li)員(yuan)端(duan)口(kou)進行(xing)添(tian)加,操作簡(jian)單、方(fang)便。
3. 當實(shi)驗結束時(shi),軟件(jian)將(jiang)操(cao)作實(shi)踐的(de)(de)(de)記錄(lu)提供給教(jiao)(jiao)師端進行批(pi)閱評分,同學(xue)系統將(jiang)自(zi)動統計(ji)(ji)分數,并提供成績(ji)查詢(xun)模塊(kuai),讓教(jiao)(jiao)師了解學(xue)生對業務和(he)(he)單(dan)據(ju)的(de)(de)(de)掌握情況,以便調整教(jiao)(jiao)學(xue)計(ji)(ji)劃(hua)。體現(xian)整個進出口貿易中(zhong)完整的(de)(de)(de)流(liu)程和(he)(he)步(bu)驟,包(bao)含將(jiang)實(shi)際中(zhong)常用的(de)(de)(de)函電和(he)(he)單(dan)證類型。所有的(de)(de)(de)單(dan)證練習(xi)都(dou)備(bei)(bei)有單(dan)證模板(ban),用于學(xue)生填寫,且所有的(de)(de)(de)練習(xi)模塊(kuai)都(dou)備(bei)(bei)有取(qu)自(zi)實(shi)際外貿案例過程中(zhong)的(de)(de)(de)參考答(da)案。
4.進口(kou)(kou)(kou)(kou)流(liu)程包含選擇實驗公(gong)司、與客(ke)戶(hu)建立(li)聯系(xi)、出(chu)口(kou)(kou)(kou)(kou)報價(jia)及發(fa)盤、出(chu)口(kou)(kou)(kou)(kou)還價(jia)核(he)算(suan)(suan)及發(fa)盤、出(chu)口(kou)(kou)(kou)(kou)成交(jiao)核(he)算(suan)(suan)、出(chu)口(kou)(kou)(kou)(kou)合同簽訂、信用證審核(he)、信用證修改函、出(chu)口(kou)(kou)(kou)(kou)貨運(yun)訂艙、出(chu)口(kou)(kou)(kou)(kou)貨物(wu)投保、出(chu)口(kou)(kou)(kou)(kou)貨物(wu)報檢、出(chu)口(kou)(kou)(kou)(kou)貨物(wu)報關、出(chu)口(kou)(kou)(kou)(kou)制單(dan)結匯(hui)和(he)出(chu)口(kou)(kou)(kou)(kou)業務善(shan)后等(deng)內容。軟(ruan)件內容注重實務操(cao)作(zuo),它針對外貿(mao)業務的實踐性(xing)和(he)適時性(xing),通(tong)過(guo)各(ge)種案例(li)加深對國際(ji)貿(mao)易各(ge)種慣例(li)及法律法規、業務規范(fan)的理(li)解和(he)記憶。
5. 案例分析(xi)是為各教學(xue)(xue)步驟(zou)添(tian)加(jia)具體的案例內容。在案例中,將(jiang)以(yi)事(shi)實(shi)為依據,為學(xue)(xue)生講解(jie)外貿業務中各方(fang)面的注(zhu)意事(shi)項。內容鮮明、故事(shi)典型,更能起到增(zeng)強記憶的效果。案例分析(xi)將(jiang)提供大量實(shi)際案例信息,給學(xue)(xue)生閱讀。以(yi)實(shi)際的例子給學(xue)(xue)生帶來(lai)真實(shi)感。進(jin)(jin)(jin)口流(liu)程包含選(xuan)擇實(shi)驗公司、與客(ke)戶建立聯系、進(jin)(jin)(jin)口還盤、進(jin)(jin)(jin)口成(cheng)交、進(jin)(jin)(jin)口合同(tong)、對外開立信用證、進(jin)(jin)(jin)口貨物(wu)(wu)(wu)投保、進(jin)(jin)(jin)口貨物(wu)(wu)(wu)報檢、進(jin)(jin)(jin)口貨物(wu)(wu)(wu)報關和進(jin)(jin)(jin)口匯(hui)付等(deng)內容。
6. 外(wai)(wai)貿常識(shi)(shi)包含的(de)(de)內(nei)容廣泛,可以(yi)是(shi)業(ye)務(wu)操作常識(shi)(shi),也可以(yi)是(shi)法(fa)律法(fa)規常識(shi)(shi)及一些專業(ye)性術語的(de)(de)解釋。目前,軟(ruan)件中(zhong)(zhong)默認的(de)(de)外(wai)(wai)貿常識(shi)(shi)分:相(xiang)(xiang)關(guan)(guan)法(fa)律、法(fa)規、WTO專題(ti)、EDI專題(ti)、常用資(zi)源類(lei)網站、相(xiang)(xiang)關(guan)(guan)常識(shi)(shi)類(lei)知(zhi)(zhi)識(shi)(shi)。各大類(lei)下又(you)包含若干(gan)子(zi)類(lei)。各子(zi)類(lei)中(zhong)(zhong)包含大量外(wai)(wai)貿知(zhi)(zhi)識(shi)(shi)。提供知(zhi)(zhi)識(shi)(shi)庫和(he)幫(bang)助功能,知(zhi)(zhi)識(shi)(shi)庫中(zhong)(zhong)的(de)(de)背(bei)景知(zhi)(zhi)識(shi)(shi)可在(zai)管(guan)理員中(zhong)(zhong)的(de)(de)知(zhi)(zhi)識(shi)(shi)庫管(guan)理中(zhong)(zhong)進(jin)行內(nei)容的(de)(de)添加(jia)和(he)管(guan)理。
7.將實(shi)際中(zhong)外貿公(gong)司業(ye)務(wu)案(an)(an)例和教學(xue)案(an)(an)例組合起來(lai),設計多套完整的案(an)(an)例,引(yin)導學(xue)生(sheng)進行(xing)理(li)論知(zhi)識的運(yun)用,讓學(xue)生(sheng)對國際貿易過(guo)程中(zhong)的業(ye)務(wu)有立體的認識和了(le)解。
8.為實(shi)驗準備(bei)完整的費率查詢表(biao),包括貨物等(deng)級表(biao)、海洋(yang)運(yun)價表(biao)、海關(guan)稅則表(biao)、匯率表(biao)。
9.提供知識(shi)(shi)庫(ku),即“背(bei)景知識(shi)(shi)”,是由管(guan)(guan)理(li)員(yuan)在(zai)管(guan)(guan)理(li)平臺的(de)“管(guan)(guan)理(li)員(yuan)管(guan)(guan)理(li)”下的(de)“知識(shi)(shi)庫(ku)管(guan)(guan)理(li)”中(zhong)進(jin)行知識(shi)(shi)庫(ku)內容的(de)添加和管(guan)(guan)理(li)。如果(guo)要(yao)查看(kan)知識(shi)(shi)庫(ku)內容,可不需要(yao)登陸。在(zai)系統(tong)首(shou)頁,點擊“出(chu)口流程”、“進(jin)口流程”或“咨詢(xun)信(xin)息”、“教(jiao)師入口”等,都可打開(kai)知識(shi)(shi)庫(ku)的(de)鏈節頁面。
10. 支持多教師,多班級同時使用。
11. 系統提供的(de)(de)單證、流(liu)程(cheng)等信(xin)息,都(dou)是(shi)從專業的(de)(de)高度,采(cai)用先進的(de)(de)計算機(ji)技(ji)術,與現實(shi)(shi)的(de)(de)單證模板(ban)及操作(zuo)流(liu)程(cheng)保持“零”距(ju)離差別(bie)。提供豐富的(de)(de)函(han)電和(he)單證練(lian)(lian)(lian)習。學(xue)生對整(zheng)個進出口貿(mao)(mao)易中(zhong)(zhong)完整(zheng)的(de)(de)流(liu)程(cheng)的(de)(de)實(shi)(shi)際操練(lian)(lian)(lian),其(qi)中(zhong)(zhong)所有(you)步(bu)驟(zou)中(zhong)(zhong)都(dou)設立對應的(de)(de)函(han)電和(he)單證練(lian)(lian)(lian)習。所有(you)的(de)(de)單證練(lian)(lian)(lian)習都(dou)備有(you)單證模板(ban),用于學(xue)生填寫,且所有(you)的(de)(de)練(lian)(lian)(lian)習模塊(kuai)都(dou)備有(you)取自實(shi)(shi)際外貿(mao)(mao)案(an)例(li)過(guo)程(cheng)中(zhong)(zhong)的(de)(de)參考(kao)答案(an)。
12.以案(an)(an)例教學為(wei)中心(xin)。通(tong)過精(jing)心(xin)設計(ji)的(de)(de)(de)多個(ge)(ge)完整(zheng)的(de)(de)(de)案(an)(an)例,供(gong)學生(sheng)練習和(he)了解實際外貿過程中的(de)(de)(de)所需(xu)要的(de)(de)(de)函電、單(dan)證以及相關內容(rong)。系統本身提供(gong)多個(ge)(ge)設定案(an)(an)例流(liu)程,且系統允許教師自(zi)行修改這些案(an)(an)例流(liu)程。教師也可自(zi)己建立新的(de)(de)(de)案(an)(an)例流(liu)程,以方(fang)便不(bu)同學校教學使用。
13. 提(ti)供多個設(she)定案例(li)(li)流程(cheng),且(qie)系統允許(xu)教(jiao)師自(zi)行修(xiu)改這些案例(li)(li)流程(cheng)。教(jiao)師也可(ke)自(zi)己建立新的(de)案例(li)(li)流程(cheng),便于不(bu)同學校教(jiao)學使用(yong)。