International Trade

關鍵(jian)詞(ci):國際(ji)貿(mao)易(yi)教學系(xi)統 國際(ji)貿(mao)易(yi)實訓(xun)教學軟件 國際(ji)貿(mao)易(yi)實訓(xun)教學平臺 國際(ji)貿(mao)易(yi)實訓(xun)室解決(jue)方案
思沃國際貿易模擬實訓系統通過歸納和總結整個國際貿易的流程和慣例,在互聯網上建立幾近真實的國際貿易環境,直接切入不同當事人所面對的不同工作。本教學軟件幫助學生或者培訓對象把握整個業務過程,通過不同當事人角色的扮演(出口商、進口商、生產商(工廠)、進口銀行、出口銀行、保險公司、商檢局、海關、外匯管理局、貨代、國稅局)充分掌握各種業務技巧,熟悉和體會客戶、生廠商、銀行和政府機構的互動關系,真正了解國際貿易的物流、資金流和業務流的運作方式。本公司為了更好滿足高校的教學需求,會根據需求提供國際貿易實訓室解決方案。國際(ji)(ji)貿(mao)易(yi)(yi)(yi)綜(zong)(zong)合實(shi)訓系統適用于普通高等院校國際(ji)(ji)貿(mao)易(yi)(yi)(yi)專業以及開設(she)《國際(ji)(ji)貿(mao)易(yi)(yi)(yi)實(shi)務》課(ke)程的(de)相關專業。國際(ji)(ji)貿(mao)易(yi)(yi)(yi)綜(zong)(zong)合實(shi)訓系統是以國際(ji)(ji)貿(mao)易(yi)(yi)(yi)實(shi)務課(ke)程為(wei)(wei)基礎,以現實(shi)中的(de)實(shi)際(ji)(ji)操作(zuo)為(wei)(wei)依據,并在多位一線老師的(de)指導下設(she)計(ji)而成。軟(ruan)件具(ju)有模擬現實(shi)性強,涵蓋(gai)面廣的(de)特點(dian)。
學生在軟(ruan)件中(zhong)可仿真模(mo)擬進、出口公(gong)司進行國際(ji)貿易(yi)交(jiao)易(yi),貿易(yi)磋商(shang)、簽訂合(he)同、進出口許可證申請、產地證明、審證改證、開具商(shang)業發票、貨(huo)物(wu)托運(yun)、商(shang)品投保、報(bao)關、報(bao)驗、制單(dan)(dan)結匯、審單(dan)(dan)付匯、業務善后、發送單(dan)(dan)證等環節可得到充分的鍛煉(lian)和(he)運(yun)用。
系(xi)統模(mo)擬了(le)國際(ji)貿易業務(wu)涉及的多種機構(商檢(jian)局(ju)、海關、外匯管理局(ju)、國稅(shui)局(ju)等)的功能,學(xue)生通過軟件的實訓(xun),可(ke)以(yi)了(le)解不(bu)同機構在國際(ji)貿易業務(wu)流程中的作用
1、主要(yao)業務流程(cheng):
CIF+L/C,CIF+/D/A,CIF+D/P,CIF+T/T Before shipment CIF+T/T After shipment FOB+L/C,FOB+/D/A,FOB+D/P,FOB+T/T Before shipment FOB+T/T After shipment CFR+L/C,CFR+/D/A,CFR+D/P,CFR+T/T Before shipment CFR+T/T After shipment 2、國際(ji)貿易與貿易平臺:
類似于alibaba商(shang)貿(mao)網的(de)業務(wu)交流平臺。包(bao)含(han)大量供求信息和基(ji)礎數據(ju) ,進(jin)(jin)口(kou)商(shang)與出口(kou)商(shang)在平臺發生交互,能(neng)很快地熟練運用進(jin)(jin)出口(kou)的(de)成本核算、詢盤(pan)(pan)、報(bao)盤(pan)(pan)、還盤(pan)(pan)等各種基(ji)本技巧。 3、國(guo)際貿(mao)易(yi)與角色扮演:
出口(kou)(kou)商(shang)、進口(kou)(kou)商(shang)、生(sheng)產商(shang)(工廠)、進口(kou)(kou)銀行(xing)、出口(kou)(kou)銀行(xing)、保險公(gong)司(si)、商(shang)檢(jian)局(ju)、海關、外(wai)匯管理局(ju)、貨代、國稅局(ju)
4、國(guo)際(ji)貿(mao)易與外貿(mao)考(kao)試
(報關員(yuan)(yuan)(yuan)、報檢員(yuan)(yuan)(yuan)、單(dan)(dan)證員(yuan)(yuan)(yuan)、跟(gen)單(dan)(dan)員(yuan)(yuan)(yuan)、國際商務師(shi)、貨運代理、外(wai)銷(xiao)員(yuan)(yuan)(yuan)、物流師(shi)、政策法規(gui))
考(kao)試(shi)(shi)系統同時適用(yong)于(yu)局域網(wang)(wang)和 Internet,實現網(wang)(wang)上考(kao)試(shi)(shi)、作(zuo)業、練習、成(cheng)績排行等功(gong)能(neng),并能(neng)夠(gou)實現答卷保(bao)存、自動判分(fen)(fen)、成(cheng)績查詢和分(fen)(fen)析等功(gong)能(neng)。自動評分(fen)(fen):對(dui)標(biao)準化試(shi)(shi)題(ti)、填(tian)空(kong)題(ti)、單據題(ti),系統將(jiang)自動評分(fen)(fen),考(kao)試(shi)(shi)結(jie)束即可獲得(de)成(cheng)績。
5、國際貿易與(yu)實(shi)驗設置
教師為參加實(shi)習(xi)的(de)(de)學(xue)生(sheng)(sheng)分配角色(se),設(she)定(ding)實(shi)習(xi)評分標準、實(shi)時(shi)監控學(xue)生(sheng)(sheng)的(de)(de)操(cao)作,并(bing)且對于模擬貿(mao)易(yi)中(zhong)發(fa)(fa)生(sheng)(sheng)的(de)(de)糾(jiu)紛進行(xing)仲裁,最終利用評分系統對學(xue)生(sheng)(sheng)的(de)(de)實(shi)習(xi)成果給予評定(ding),教師通(tong)過(guo)在網站發(fa)(fa)布新聞、調(diao)整商品(pin)成本和價格、調(diao)整匯率、業(ye)務費用、海運費、保險費率及突發(fa)(fa)事(shi)件(jian)的(de)(de)發(fa)(fa)生(sheng)(sheng)概率等方(fang)式對國際(ji)貿(mao)易(yi)環境(jing)實(shi)施(shi)宏觀(guan)調(diao)控,讓學(xue)生(sheng)(sheng)在實(shi)習(xi)中(zhong)充分發(fa)(fa)揮主觀(guan)能動性
6、國(guo)際貿易與在線跟蹤
在線跟蹤模塊(kuai)主(zhu)要記(ji)錄(lu)了該教師下所(suo)有學生(sheng)(sheng)操作案例(li)的記(ji)錄(lu)。教師可以查看到扮演任何角色的每個學生(sheng)(sheng)每一個交易操作
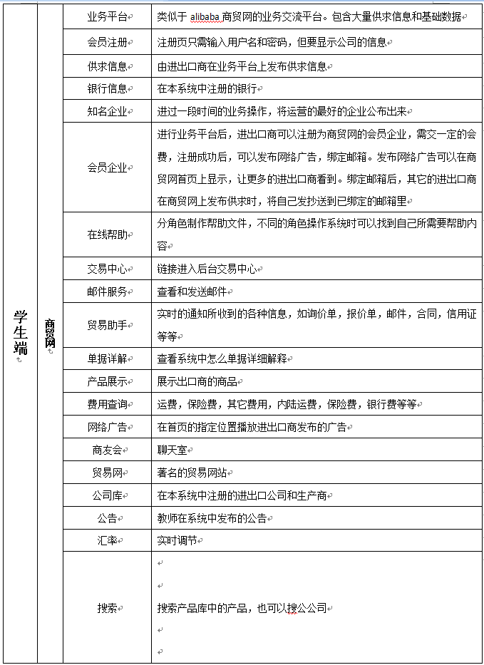
貿易平臺
類似于alibaba商貿網的(de)業務交(jiao)流平臺。包含大量(liang)供求信息和基礎數據 。
進(jin)口商(shang)(shang)與出(chu)口商(shang)(shang)在平臺發生交互
出口商
個(ge)人(ren)設置: 修(xiu)改和完(wan)善個(ge)人(ren)資料。
財務管理: 體(ti)現了(le)出口商的(de)財務狀況,包括注冊資金、當前資金的(de)余額、商品折算、銀行貸款以及(ji)實際的(de)利潤
貿易助手(shou): 出口商操(cao)作業(ye)務的(de)(de)(de)過程(cheng)中實時的(de)(de)(de)提醒如:新郵件,對方發(fa)來的(de)(de)(de)合(he)同銀行信(xin)用證通(tong)知,銀行的(de)(de)(de)到款通(tong)知等信(xin)息。
庫存管理: 查看自己的庫存情況。
業務(wu)辦理: 系(xi)統提供一(yi)個(ge)業務(wu)辦理的(de)平(ping)臺,形象的(de)體現各個(ge)政府(fu)部門(men)(men)及(ji)在(zai)政府(fu)部門(men)(men)所能辦理的(de)業務(wu),以最大限度的(de)模擬(ni)進口商在(zai)這些(xie)部門(men)(men)之(zhi)間辦理進口業務(wu),
客(ke)戶(hu)管理: 一(yi)切與該出口商有(you)過聯系(xi)(xi)的(de)客(ke)戶(hu)都會被系(xi)(xi)統(tong)收錄到(dao)客(ke)戶(hu)列表中,分機會和(he)客(ke)戶(hu)兩(liang)類
我的工(gong)作: 起(qi)草外銷(xiao)合(he)同(新建外銷(xiao)合(he)同,狀態(tai)為0,“未發(fa)送”)管理(li)外銷(xiao)合(he)同外銷(xiao)合(he)同記錄(lu)(列(lie)出已(yi)完成合(he)同列(lie)表(biao))出口(kou)核(he)算 起(qi)草內銷(xiao)合(he)同。
與出口(kou)商配(pei)合(he)的其(qi)它角色
進口商(shang): 發送合同,改證通知,寄單(T/T),發送裝船通知。
出口(kou)地銀行:信(xin)用證通(tong)知書,交單,結匯,代款,還(huan)貸 供應(ying)商:起(qi)草內銷合同,收貨(huo)
保險公司:投保,索賠
貨代公司:定艙(cang),放貨
商檢局:報檢
外匯(hui)管理局:備案,核消
海關:報關
國稅局:退稅
業(ye)務流程:CIF+L/C,CIF+/D/A,CIF+D/P,CIF+T/T Before shipment CIF+T/T After shipment FOB+L/C,FOB+/D/A,FOB+D/P,FOB+T/T Before shipment FOB+T/T After shipment CFR+L/C,CFR+/D/A,CFR+D/P,CFR+T/T Before shipment CFR+T/T After shipment
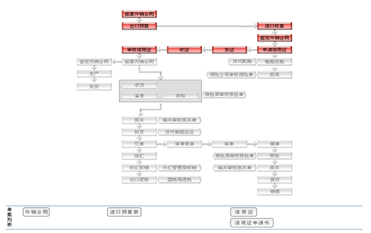
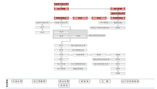
業(ye)務流程:在這里填(tian)寫和查看(kan)所(suo)需要的(de)(de)單據。直(zhi)接可在流程圖中表現(xian)。查看(kan)的(de)(de)單據分填(tian)寫的(de)(de)單據和收到的(de)(de)單據
填寫的: 外銷合同(tong)、出口預(yu)算表、商為發票、裝箱單(dan)、匯票、內(nei)銷合同(tong)保(bao)險單(dan)、訂艙委托書、報檢單(dan)、出口收匯核銷單(dan)、報關(guan)單(dan)、一般產(chan)地證(zheng)(zheng)、普(pu)惠制產(chan)地證(zheng)(zheng)
收(shou)到的:信(xin)(xin)用證、配(pei)艙回單(dan)、通關單(dan)、提單(dan)管理內(nei)銷合同(tong) 內(nei)銷合同(tong)記錄信(xin)(xin)用證通知書 信(xin)(xin)用證 修改信(xin)(xin)用證。
出口地銀行
企(qi)業(ye)資料(liao) :登錄到出口銀行(xing)的(de)(de)默認頁(ye)面就是該出口銀行(xing)的(de)(de)詳細資料(liao)
貸(dai)款管(guan)理: 貸(dai)款管(guan)理是(shi)管(guan)理從進口地銀行(xing)轉入的(de)貸(dai)款,等待(dai)出口商前來(lai)結(jie)匯
信(xin)(xin)用證(zheng)管(guan)理 :信(xin)(xin)用證(zheng)管(guan)理是管(guan)理進口(kou)(kou)商通過進口(kou)(kou)地銀行(xing)和(he)出口(kou)(kou)地銀行(xing)發送給出口(kou)(kou)商的(de)信(xin)(xin)用證(zheng)。包(bao)括(kuo)收證(zheng)和(he)通知(zhi)兩個功(gong)能。
單(dan)證(zheng)(zheng)管(guan)理(li):單(dan)證(zheng)(zheng)管(guan)理(li)是管(guan)理(li)出口(kou)商(shang)通過出口(kou)地銀行和(he)進口(kou)地銀行發(fa)送給(gei)進口(kou)商(shang)的單(dan)據。包括審(shen)核單(dan)據和(he)寄單(dan)兩個功能
貸(dai)款:出(chu)口(kou)(kou)銀行的(de)貸(dai)款功能只提(ti)供給出(chu)口(kou)(kou)商(shang)和生產商(shang),貸(dai)款根據金額大小收取一定的(de)利息
進(jin)口商(shang)

個(ge)人(ren)設置:修改和完善個(ge)人(ren)資料。
財務(wu)管理:記錄進口商在(zai)整個業務(wu)操作過程中(zhong)的(de)(de)所有(you)費用。實時的(de)(de)統計進口商的(de)(de)當(dang)前資(zi)金(jin)狀況(kuang),可以清楚的(de)(de)掌握自己的(de)(de)注(zhu)冊資(zi)金(jin)、當(dang)前資(zi)金(jin)、商品折算、銀(yin)行代款、利潤。
貿易(yi)助手: 在(zai)進口商(shang)操作業務的(de)過程中實時的(de)提醒如:新郵件,未簽署合同,出口商(shang)發來的(de)改證信息,贖(shu)單通知(zhi)等信息。
庫存管理(li):查看自己(ji)的庫存情況。
客(ke)戶管理(li):客(ke)戶管理(li)進口公(gong)司用來管理(li)有業務往來的(de)出口公(gong)司及相關的(de)業務信(xin)息(xi)。
我(wo)的工作:進口核算、管理合(he)同(合(he)同列(lie)表,列(lie)出狀態為(wei)1,2,3,4的外銷合(he)同記錄。“需要(yao)確認”,“修改未發(fa)送”,“等待賣方簽署(shu)”,“履約(yue)中”)、合(he)同記錄(列(lie)出已(yi)完成(cheng)的合(he)同列(lie)表)、查看信用證(zheng)、查看改證(zheng)通知、商(shang)品銷售。
與進口商配合的(de)角色
進口地銀行:
信用證(zheng)記(ji)錄,申(shen)請信用證(zheng),改證(zheng),贖單,貸款,還貸,電匯,承兌
保(bao)險公司:投保(bao),索賠
貨代公司:訂艙,提(ti)貨
商檢局:報檢
海關:報關
業(ye)務流(liu)程:CIF+L/C,CIF+/D/A,CIF+D/P,CIF+T/T Before shipment CIF+T/T After shipment FOB+L/C,FOB+/D/A,FOB+D/P,FOB+T/T Before shipment FOB+T/T After shipment CFR+L/C,CFR+/D/A,CFR+D/P,CFR+T/T Before shipment CFR+T/T After shipment
業務流程: 在這里(li)填(tian)(tian)寫(xie)和查看(kan)所需要的(de)單(dan)據。直接可在流程圖(tu)中表現。查看(kan)的(de)單(dan)據分填(tian)(tian)寫(xie)的(de)單(dan)據和收(shou)到的(de)單(dan)據。
填寫的: 進口(kou)預算表、信用(yong)證申請書、保險單(dan)、訂艙委(wei)托書、報檢單(dan)、報關單(dan)
收到的:外(wai)銷(xiao)合同、商業發票(piao)、裝箱單、提單、匯(hui)票(piao)、一般產地證、普惠制產地證
進(jin)口(kou)地銀行
企業資(zi)(zi)料:登錄到進口銀行(xing)的默認頁面就是(shi)該進口銀行(xing)的詳細資(zi)(zi)料。
貸款(kuan)(kuan)管理:在(zai)L/C和(he)D/P付款(kuan)(kuan)方式下,進口(kou)商付款(kuan)(kuan)贖單后將貨款(kuan)(kuan)打入(ru)進口(kou)地(di)銀行,進口(kou)地(di)
銀行將單(dan)據交(jiao)給進口商之后,再將收到的貨(huo)款及時轉帳給出口地銀行。
信用(yong)證申(shen)請書(shu)管理:信用(yong)證申(shen)請書(shu)是(shi)指在L/C付款方式(shi)下,進口(kou)商(shang)要向進口(kou)地銀(yin)申(shen)請信用(yong)證時(shi)所填寫的(de)單據,在這里列出的(de)是(shi)已(yi)經審核通過并(bing)已(yi)經發放了(le)信用(yong)證的(de)申(shen)請書(shu)。
信用(yong)(yong)證管理:信用(yong)(yong)證管理包括開(kai)證,發證,改證三個功能(neng)。開(kai)證是(shi)根據進口(kou)商提交的證用(yong)(yong)證申請書開(kai)立相應的信用(yong)(yong)證
單證(zheng)管理:在L/C、D/A、D/P三(san)種付款方式(shi)下,出口商要(yao)將進(jin)口商要(yao)求提交的(de)單據經出口地(di)(di)銀行發(fa)送到(dao)進(jin)口地(di)(di)銀行,再由進(jin)口地(di)(di)銀行照要(yao)求將單據轉送到(dao)進(jin)口商
貸款:進口(kou)地銀行只處理進口(kou)商的貸款申(shen)請和還款操作(zuo)。
生產商

輔助角色
1、保(bao)險公司(si):分進口(kou)地(di)保(bao)險公司(si)和出口(kou)地(di)保(bao)險公司(si)
2、商檢(jian)局:進口地商檢(jian)局和出口地商檢(jian)局
3、海關:進口地(di)(di)海關和出(chu)口地(di)(di)海關
4、外匯管理局:出口收(shou)匯核銷單(dan)(dan)與進口付(fu)匯核銷單(dan)(dan)
5、貨(huo)代:訂艙處理、裝(zhuang)船出(chu)運
6、國稅(shui)局:出口(kou)產品退(tui)(免)稅(shui)
使學(xue)生熟悉和了(le)解(jie)外(wai)貿實務(wu)的具體操作(zuo)程序,從(cong)而增強(qiang)一些感性認識并從(cong)中進一步了(le)解(jie)、鞏固(gu)和深化已學(xue)過(guo)的理論(lun)、方法(fa),提高發現問題(ti)、分(fen)析問題(ti)和解(jie)決問題(ti)的能(neng)力(li)。
學(xue)生在(zai)思沃商貿網(wang)上進行國(guo)際(ji)貨(huo)物(wu)(wu)買(mai)賣實務(wu)的(de)具體操作,能(neng)很快地熟(shu)練(lian)運用進出口(kou)的(de)成本核(he)算、詢盤(pan)、報盤(pan)、還盤(pan)等各種基本技(ji)巧,熟(shu)悉國(guo)際(ji)貿易的(de)物(wu)(wu)流(liu)(liu)、資(zi)金流(liu)(liu)和(he)業務(wu)流(liu)(liu)的(de)運作方(fang)式,體會國(guo)際(ji)貿易中不同當事人的(de)不同地位(wei)、面臨的(de)具體工作和(he)互(hu)動關系(xi)
學會(hui)外貿公(gong)司利(li)用各種方式控制成(cheng)本以達到利(li)潤最大化的思(si)路,了(le)解供求平衡、競爭等宏觀經濟現象(xiang),并且學會(hui)合理地利(li)用。
教師通過在網(wang)站(zhan)發(fa)布(bu)新聞、調整商品成(cheng)本和價格、調整匯(hui)率(lv)、業務費用、海運費、保險費率(lv)及(ji)突(tu)發(fa)事件的發(fa)生概率(lv)等方(fang)式對國際(ji)貿易環境實施宏觀(guan)調控,讓學生在實習中(zhong)充分(fen)發(fa)揮主(zhu)觀(guan)能動性,真正掌握和吸收課堂中(zhong)所學的知識,為將(jiang)來(lai)步入工作崗(gang)位(wei)打下(xia)良好基礎










1、軟件運行環境:服務(wu)器:操作(zuo)系(xi)(xi)統為(wei)(wei)(wei)(wei)Windows2003/ windows 7,后臺(tai)數據庫為(wei)(wei)(wei)(wei)SQL Server2005,IIS為(wei)(wei)(wei)(wei)5.0以上版本(ben) 客戶端:操作(zuo)系(xi)(xi)統為(wei)(wei)(wei)(wei)Windows2000/2003/NT/XP ,IE為(wei)(wei)(wei)(wei)6.0或8.0版本(ben)、flash播放(fang)器版本(ben)9.0以上
2、在(zai)服務器(qi)上安裝本(ben)軟(ruan)件(jian),用戶(hu)(hu)端可通(tong)過(guo)相(xiang)連的局域網或互聯 網訪問(wen)服務器(qi)應(ying)用本(ben)軟(ruan)件(jian)。系統(tong)基于B/S架構和.只(zhi)需安裝在(zai)服務器(qi)上,客戶(hu)(hu)端訪問(wen)無(wu)限制(zhi)。
3、簡捷(jie)高效(xiao)的三方(fang)管(guan)(guan)理(li)界(jie)面(mian),由管(guan)(guan)理(li)員端系統、教師(shi)端系統、學生端系統組成.
4、思沃國(guo)際(ji)貿(mao)(mao)易(yi)實訓(xun)系統通(tong)過歸納和總結(jie)整(zheng)個(ge)(ge)國(guo)際(ji)貿(mao)(mao)易(yi)的流程(cheng)和慣例,在互聯網上建立幾近真實的國(guo)際(ji)貿(mao)(mao)易(yi)環(huan)境,直接切入不同(tong)當事人所面對(dui)的不同(tong)工作。幫助(zhu)學(xue)生(sheng)(sheng)(sheng)或者培訓(xun)對(dui)象把握(wo)整(zheng)個(ge)(ge)業(ye)務(wu)(wu)過程(cheng),通(tong)過不同(tong)當事人角色的扮演(出口商、進口商、生(sheng)(sheng)(sheng)產商(工廠)、進口銀(yin)行(xing)(xing)、出口銀(yin)行(xing)(xing)、保險公司(si)、商檢(jian)局、海關、外匯(hui)管理局、貨代、國(guo)稅(shui)局)充分掌握(wo)各種業(ye)務(wu)(wu)技巧(qiao),熟悉和體會客戶(hu)、生(sheng)(sheng)(sheng)廠商、銀(yin)行(xing)(xing)和政府機構的互動關系,真正(zheng)了(le)解國(guo)際(ji)貿(mao)(mao)易(yi)的物(wu)流、資金流和業(ye)務(wu)(wu)流的運作方(fang)式
5、涵蓋以下(xia)各種(zhong)方式(shi)的(de)進出口(kou)流程實訓:CIF/CIP、CFR/CPT、FOB/FCA方式(shi);信(xin)用(yong)證(zheng)、電匯、托收以及混合方式(shi);海(hai)運(yun)、空運(yun)以及海(hai)空聯運(yun);一般貿(mao)(mao)易、加工貿(mao)(mao)易等
主(zhu)要業務(wu)流程:CIF+L/C,CIF+/D/A,CIF+D/P,CIF+T/T Before shipment CIF+T/T After shipment FOB+L/C,FOB+/D/A,FOB+D/P,FOB+T/T Before shipment FOB+T/T After shipment CFR+L/C,CFR+/D/A,CFR+D/P,CFR+T/T Before shipment CFR+T/T After shipment
6、學生在軟(ruan)件中(zhong)可(ke)仿(fang)真模擬進(jin)、出口(kou)公司進(jin)行國際貿易交(jiao)(jiao)易,貿易磋商(shang)、簽訂(ding)合(he)同(tong)、進(jin)出口(kou)許可(ke)證申請、產(chan)地證明、審(shen)證改證、開具商(shang)業(ye)發票、貨物(wu)托運、商(shang)品投保、報關、報驗、制單(dan)結(jie)匯(hui)、審(shen)單(dan)付匯(hui)、業(ye)務善(shan)后、發送(song)單(dan)證等(deng)環節(jie)可(ke)得到充(chong)分的(de)鍛煉和運用。集(ji)成(cheng)類似于alibaba商(shang)貿網的(de)業(ye)務交(jiao)(jiao)流平臺。包含大量供求信(xin)息和基礎數據(ju) ,進(jin)口(kou)商(shang)與(yu)出口(kou)商(shang)在平臺發生交(jiao)(jiao)互,能很快地熟練運用進(jin)出口(kou)的(de)成(cheng)本(ben)核算、詢(xun)盤、報盤、還(huan)盤等(deng)各種基本(ben)技巧
7、可(ke)以配置進(jin)口(kou)(kou)(kou)商(shang)、出(chu)口(kou)(kou)(kou)商(shang)、進(jin)口(kou)(kou)(kou)地銀行(xing)、出(chu)口(kou)(kou)(kou)地銀行(xing)、國稅局、海關、商(shang)檢局、保(bao)險(xian)公(gong)司、貨代(dai)公(gong)司、外匯管理局等相(xiang)關參數和業務,在實訓(xun)過程中可(ke)以分(fen)組(zu)、分(fen)角色(se)進(jin)行(xing)互動、交互式(shi)訓(xun)練。角色(se)扮(ban)演:出(chu)口(kou)(kou)(kou)商(shang)、進(jin)口(kou)(kou)(kou)商(shang)、生產商(shang)(工廠)、進(jin)口(kou)(kou)(kou)銀行(xing)、出(chu)口(kou)(kou)(kou)銀行(xing)、保(bao)險(xian)公(gong)司、商(shang)檢局、海關、外匯管理局、貨代(dai)、國稅局
8、教師為參加實(shi)習(xi)的(de)學(xue)生(sheng)(sheng)分(fen)配角色(se),設定實(shi)習(xi)評(ping)分(fen)標準、實(shi)時監控(kong)學(xue)生(sheng)(sheng)的(de)操(cao)作(zuo),并且對于模擬(ni)貿易(yi)中發(fa)生(sheng)(sheng)的(de)糾紛進行仲裁,最(zui)終利用評(ping)分(fen)系統對學(xue)生(sheng)(sheng)的(de)實(shi)習(xi)成(cheng)果(guo)給予評(ping)定,教師通過在網站發(fa)布(bu)新聞、調整商品成(cheng)本(ben)和(he)價格、調整匯(hui)率(lv)(lv)、業務費(fei)(fei)用、海運費(fei)(fei)、保險費(fei)(fei)率(lv)(lv)及突發(fa)事(shi)件(jian)的(de)發(fa)生(sheng)(sheng)概率(lv)(lv)等(deng)方式(shi)對國際(ji)貿易(yi)環(huan)境實(shi)施宏(hong)觀調控(kong),讓學(xue)生(sheng)(sheng)在實(shi)習(xi)中充分(fen)發(fa)揮主(zhu)觀能動性(xing)
9、在線跟蹤模(mo)塊(kuai)主要(yao)記錄了該教(jiao)師下所有(you)學(xue)(xue)(xue)生(sheng)(sheng)操作(zuo)(zuo)案例的(de)記錄。教(jiao)師可以(yi)(yi)查(cha)看到扮演任何角色(se)的(de)每個學(xue)(xue)(xue)生(sheng)(sheng)每一個交易操作(zuo)(zuo)。系統模(mo)擬(ni)了國際貿易業務涉及的(de)多種機構(gou)(商檢(jian)局(ju)、海(hai)關、外匯管理局(ju)、國稅局(ju)等)的(de)功(gong)能,學(xue)(xue)(xue)生(sheng)(sheng)通過(guo)軟件(jian)的(de)實訓,可以(yi)(yi)了解不同機構(gou)在國際貿易業務流程中的(de)作(zuo)(zuo)用